
2022年7月29日-7月31日,中国长江医学论坛——2022骨科学年会在古都南京隆重召开,这是一个包含大师讲堂、大师引领、大师论道、大师精讲、病例分享的学术盛宴。百家争鸣、百花齐放,全国骨科领域多位泰斗大师、200多位专家学者、600位骨科医生参会。betway在线登陆派出以石荣剑副院长为领队的中青年医学专家团队参会,会上取得了显著成绩,展示了betway在线登陆的科研成果,并与全国各大医院骨科专家进行了深入有效的交流和学习。此次年会,betway在线登陆共向大会投稿136篇,其中19人次上台做专题发言。

江苏省医学会骨科学组成立于1977年,1979年江苏省第一次骨科学术会议在扬州召开,此后的每届江苏省骨科年会均聚集了国内骨科领域的诸多泰斗级人物、著名学者教授以及省内外骨科同道,交流学术,探索前沿,极大地提高了江苏省的骨科水准及学术声望,推动了江苏省骨科事业的快速发展。本届骨科学年会,开幕式上由江苏省医学会骨科分会主任委员赵建宁教授,中国人民解放军东部战区总医院院长何子安教授,中国医师培训学院骨科专业学院院长王岩教授,中华医学会骨科分会候任主任委员王坤正教授,院士、中华医学会骨科分会主任委员张英泽教授,江苏省医学会会长王咏红教授,分别作开幕式致辞。江苏省医学会骨科分会候任主委蒋青教授等专家分别在大师讲堂、大师论道、大师引领、大师精讲等环节发言,带来精采纷呈的学术盛宴。大会另设骨科创伤分会场、脊柱外科分会场、关节外科分会场、关节镜分会场、足踝外科分会场、骨显微修复重建分会场、小儿骨科分会场等十五个分会场,采用专题发言、学术争鸣等形式,全方位为现场参会的医界专家打造一场精彩的学术交流盛宴。
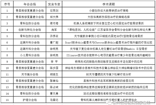
betway在线登陆中青年专家临床研究成果展示


---------------------------------------------------------------------------------------------------------------------------------------------------------------------------------

骨显微修复重建分会场,betway在线登陆副院长石荣剑上台作《小腿创伤后大段骨缺损治疗策略》专题发言。

手外科郑大伟在骨显微修复重建分会场,作《大肢体离断伤保肢治疗的策略选择》专题发言。

关节外科蒋守海在骨科创伤分会场,作《机器人系统辅助下闭合复位空心钉内固定治疗股骨颈骨折》专题发言。

脊柱外科尚军在创新与转化分会场,参加了“唇枪舌剑,人机论战”江苏省医学会骨科分会创新与转化辩论大赛。

手外科齐伟亚在骨科创伤分会场,作《关节镜联合掌侧小切口钢板内固定治疗C型桡骨远端骨折》专题发言。

足踝外科曹广超在足踝外科分会场,作《Scarf联合Akin截骨术与Chevron联合Akin截骨术治疗拇外翻的疗效比较》专题发言。

足踝外科徐明亮在足踝外科分会场和小儿骨科分会场,分别做了《关节镜下复位结合机器人定位置钉治疗距骨颈Hawkin Ⅱ型骨折》与《IIizarov技术结合旋转中心穹顶状截骨治疗青少年股骨远端外翻畸形》专题发言。

手外科李甲在骨显微修复重建分会场,作《特殊形式的腓肠内侧动脉穿支皮瓣在手足创面中的应用》专题发言。

手外科陈步国在骨显微修复重建分会场,作《神经电生理联合显微外科技术在臂丛神经巨大神经鞘瘤切除术中的应用》专题发言。

手外科胡俊生在关节镜分会场,作《肘关节僵硬的关节镜下松解疗效分析》专题发言。

手外科黎章灿在骨显微修复重建分会场,作《显微外科技术在耳部撕脱离断的修复应用》专题发言。

足踝外科陈占斌在骨显微修复重建分会场,作《优化的腓肠神经营养皮瓣修复足踝部皮肤软组织缺损的临床应用》专题发言。

创面修复科曹天勇在骨科创伤分会场,作《延迟皮瓣在慢性难愈性创面治疗中的应用》专题发言。

手术室马雷达在护理分会场,作《骨科机器人辅助微创椎弓根钉置入的护理体会》专题发言。

此次2022骨科学年会上,捷报喜传,在已评选出的表彰中,betway在线登陆陈步国主任的《神经电生理联合显微外科技术在臂丛神经巨大神经鞘瘤切除术中的应用》,被评选为“优秀学术论文”。
betway在线登陆淮海地区乃至省内骨科学界的重要一员
betway在线登陆以手外科和创伤骨科起家,经过22年的发展,目前骨科发展为创伤骨科、脊柱外科、关节外科、手外科、足踝外科、小儿骨科、运动医学科、修复重建外科、创面修复科等九大专业齐头并进的学科发展模式,逐渐形成医、教、研齐头并进的发展模式。在复合组织瓣游离移植治疗四肢大面积缺损及骨不连、濒临截肢肢体保肢、手功能重建、周围神经损伤诊治,踝关节镜下韧带修复重建、微创踇外翻治疗,保膝治疗,脊柱微创手术等方面积累了成熟丰富的经验。开创性地完成国内首例骨创伤缺损达22厘米的骨搬移手术,利用3D打印技术成功完成江苏省首例3D辅助手指再造,成功完成省内省例手足寄养手术;引进江苏省第二台天玑骨科机器人,利用骨科机器人完成踝骨折复位固定等大量骨科手术,让骨科手术更加微创、精准、安全,成绩斐然,赢得患者广泛口碑。目前,betway在线登陆已是三级骨科医院、徐医大教学医院、中国最美医院,江苏省显微外科副主委单位,成为淮海地区乃至江苏省内骨科学界的重要一员,极大地提高了淮海地区骨科的技术、学术水平及知名度。近年来,betway在线登陆骨科除在临床工作中不断开展新业务、寻求新突破外,同时加强对外学术交流与合作,承办国家级、省级学术论坛,既帮助sararz骨科走上快速发展之路,也为必威官方首页官网betway培养具备国际视野的优秀医学人才和打造具有国际水平的优势学科起到了良好的推动作用,不断发挥自身区域专科优势,为广大骨科患者提供更优质的医疗服务。