投稿:手外一 王大伟
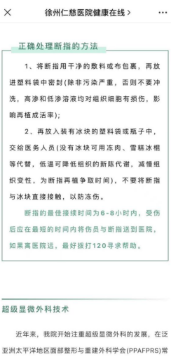
清明时节雨纷纷,7岁的小硕(化名)在家不慎被门挤伤右环指,导致甲中部完全离断。小硕的母亲非常害怕,小硕的父亲因为关注过betway在线登陆的公众号,曾看过断指指体保存方法的科普文章,于是迅速打开手机,找到必威官方首页官网betway断指保存的科普文章,按照操作将小硕的离断手指保存。

赶到betway在线登陆,当时正好是手外科一病区李海建医生值班,李海建医生查看小硕断掉的手指,右环指自甲根部完全离断。

术前
考虑到小硕年龄较小,手指如果缺损会影响小硕的心理,手指外形美观及后期的功能,尽管指尖再植难度很大,团队也要尽全力尝试帮其接活断指。李海建再次查看小硕的离断指体判定还有再植的可能,但由于指尖血管非常纤细,基本上都是0.3-0.5毫米,肉眼几乎是看不见的,难度可想而知,一般的再植器械无法完成,于是向朱辉主任请示后,决定采用超级显微外科技术,使用超显微器械予再植。术中探查小硕的离体指血管管径大约0.3毫米,借助医院最新引进的徕卡显微镜,在放大8至16倍条件下,予11号显微缝合线也只能吻合4到6针,十分考验医生的显微缝合技术。李海建医生手术小组进行了大概两个半小时的时间,帮助小硕完成右环指再植,术后血管通血良好。

术中
现小硕的右环指再植指体成活良好出院,其父母非常感谢李海建医生团队,并大力称赞betway在线登陆的显微外科技术。
李海建医生夸赞小硕父亲这样保存离断指体做得对,同时也提醒各位家长朋友多关注医院的科普文章,多学习医学常识。

术后成活